Article Title
運用の振り返りと市場のポイント(2025年7-9月)
2025/11/25

Share

Line

LinkedIn

URLをコピー


概要

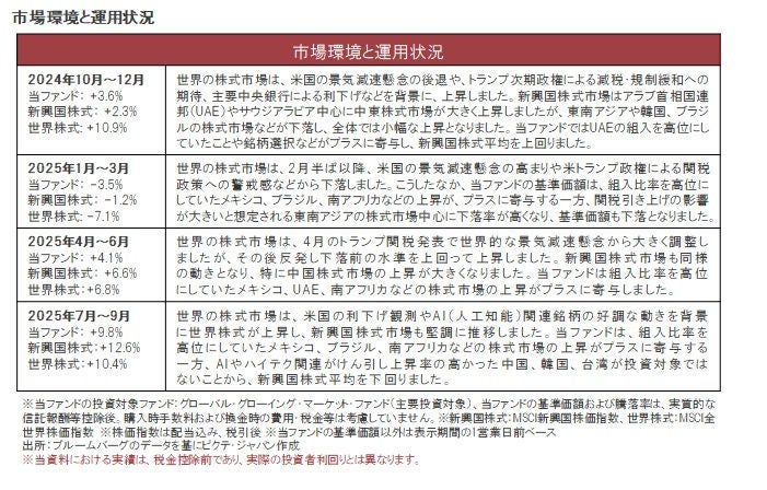
●2 0 2 5年7月~9月には、米国の利下げ観測やAI(人工知能)関連銘柄の好調な動きを背景に、世界的に株式市場が上昇するなか、当ファンドの基準価額も上昇しました。
● 当ファンドの投資対象国の株式市場の多くの株価は相対的に割安な水準となっており、中長期的な投資機会を提供すると考えます。



Article Body Text

■ 当ファンドの投資戦略~米国関税の影響が相対的に少ない国の銘柄に注目

当ファンドでは、新興国の労働人口増加国の株式市場の銘柄について、詳細な分析を行い、バリュエーション(投資価値評価)等を勘案し、中長期的な業績成長が期待される銘柄を選別して投資しています。

国別配分に関しては、現在、南アフリカ、アラブ首長国連邦(UAE)、ブラジルなど、米国との貿易摩擦や地政学リスクの影響を相対的に受けにくいとみている国の株式に注目しています。また、メキシコのように対米貿易の影響が大きい国においても、既存の関税協定やニアショアリングの恩恵があるなど、関税交渉の進展が株価上昇要因になると期待される国などは、株価の調整局面は中長期的な投資機会になるとみて注目しています。

主要労働人口増加国の年初来の騰落率*では、当ファンドが一般的な新興国株式よりも、組入れを高位にしていた南アフリカ、メキシコ、ブラジルなどは、円ベースで+11~23%と上昇しました。                    * (MSCI新興国株価指数の構成国の労働人口増加国、2025年9月末時点構成比率上位10ヵ国のうち)

■  パフォーマンスの変動要因

【2025年7月~9月(過去3ヵ月)】

 

【2024年10月~2025年9月(過去1年間)】

 

■ 2025年7月~9月(過去3ヵ月)の投資行動

 

■ 当ファンドの主要投資対象国の投資環境と投資戦略(詳細)  

 

 

■ 今後の見通し

米中の貿易協議の進捗によって新興国各国の緊張関係には緩和の兆しがみられていることは、新興国の株式市場にとっては好材料であると考えられます。ただし、先行きの不透明感や地政学リスクなどを背景に、新興国の株式市場は変動の大きい展開が続くと予想されます。

こうした中、新興国の労働人口増加国の株式市場は、以下の理由で、底堅く推移する可能性があると考えています。

1) 新興国の経済成長性は依然として先進国よりも相対的に高い

2) 世界の主要中央銀行は金利を引き下げる余地があり、世界経済を下支えするものと期待される

3) 労働人口増加国のなかでは、インド、ブラジル、アラブ首長国連邦(UAE)、南アフリカなどの国は相対的に米国への輸出の依存度が小さく関税引き上げの経済全体への影響が相対的に小さいこと

4) 投資対象の労働人口増加国の多くは株式のバリュエーション(投資価値評価)が魅力的な水準

■ 中長期保有に当たってのポイント

新興国経済および株式市場の見通しについては、豊富な若い労働力の増加が成長に寄与し、今後も中長期的に高い成長が期待できるとの見方に変更はありません。

 

 

 

※将来の市場環境の変動等により、当資料記載の内容が変更される場合があります

 

 

 



●当資料はピクテ・ジャパン株式会社が販売を目的として作成した資料であり、金融商品取引法に基づく開示書類ではありません。取得の申込みにあたっては、販売会社よりお渡しする最新の投資信託説明書(交付目論見書)等を必ずご確認のうえ、最終的な投資判断はご自身で行ってください。
●投資信託は値動きのある有価証券等に投資するため、基準価額は変動します。外貨建資産の場合は為替変動リスクもあります。したがって、投資者の皆さまの投資元本が保証されているものではなく、基準価額の下落により損失が生じ、投資元本を割り込むことがあります。運用による損益は、すべて投資者の皆さまに帰属します。
●当資料は信頼できると考えられる情報に基づき作成していますが、その正確性、完全性、特定の目的への適合性を保証するものではありません。記載内容は作成日現在のものであり、予告なく変更される場合があります。また、過去の実績は、将来の運用成果等を示唆・保証するものではありません。
●投資信託は預金等ではないため、元本および利回りの保証はなく、預金保険機構または保険契約者保護機構の対象ではありません。また、登録金融機関でご購入いただいた投資信託は、投資者保護基金の対象とはなりません。
●当資料の内容は、法務、会計、税務、経営、投資その他に係る助言を目的としたものではありません。
●当資料に掲載されている内容に関する著作権その他の知的財産権は、原則として、当社、ピクテ・グループまたは正当な権利者に帰属します。無断での使用、複製、転載、改変、翻訳、配布等は禁止されています。マーケット・データのご利用に関する詳細は、当社ウェブサイト 「会社情報」の「運用・方針等」内の「マーケット・データ利用規約」をご参照ください。

MSCI指数は、MSCIが開発した指数です。同指数に対する著作権、知的所有権その他一切の権利はMSCIに帰属します。またMSCIは、同指数の内容を変更する権利および公表を停止する権利を有しています。

お申込みにあたっては、交付目論見書等を必ずご確認の上、ご自身でご判断ください。
投資リスク、手続き・手数料等については以下の各ファンド詳細ページの投資信託説明書(交付目論見書)をご確認ください。

iTrust新興国株式



関連記事


日付 タイトル タグ
日付
2026/03/26
タイトル iTrust新興国株式|イラン戦争による原油価格高騰の新興国株式へのインパクトは明暗分かれる タグ
日付
2026/03/02
タイトル iTrust新興国株式|中東情勢緊迫化と当ファンドの投資戦略 タグ
日付
2026/02/13
タイトル iTrust新興国株式|新興国株式が優位となる転換時の注目点 タグ
日付
2026/02/06
タイトル iTrust新興国株式|インドネシア株式市場急落の背景と当ファンドの投資戦略 タグ
日付
2026/02/03
タイトル iTrust新興国株式|運用の振り返りと市場のポイント(2025年10-12月) タグ
日付
2026/01/29
タイトル 【動画】iTrust新興国株式|2026年の新興国株式市場見通しと投資戦略 トランプ関税とドル安・資源高で 新興国の労働人口増加国株に注目<塚本 卓治> タグ
日付
2026/01/26
タイトル iTrust新興国株式|資源価格上昇による新興国株式の上昇インパクト タグ
日付
2025/12/23
タイトル iTrust新興国株式|新興国株式市場の見通しと投資戦略 Q&A タグ
日付
2025/12/15
タイトル iTrust新興国株式|新興国株式に追い風か:米ドル安に注目 タグ
日付
2025/10/31
タイトル iTrust新興国株式|トランプ関税で存在感が高まる新興国株式は? タグ
日付
2025/10/30
タイトル 【動画】iTrust新興国株式|トランプ関税で存在感を増す新興国の労働人口増加国株とは<塚本 卓治> タグ
日付
2025/09/30
タイトル iTrust新興国株式|トランプ関税で存在感が高まる新興国の株式に注目 タグ
日付
2025/07/28
タイトル 【動画】iTrust新興国株式|トランプ2.0時代 注目の新興国株式とは<塚本卓治> タグ
日付
2025/07/24
タイトル iTrust新興国株式|運用の振り返りと市場のポイント(2025年4-6月) タグ
日付
2025/07/01
タイトル iTrust新興国株式|新興国株式が優位となる転換時の注目点 タグ
日付
2025/05/29
タイトル iTrust新興国株式|トランプ2.0下での注目すべき新興国株と投資戦略 アップデート タグ
日付
2025/04/30
タイトル iTrust新興国株式|トランプ2.0下での注目すべき新興国株と投資戦略 タグ
日付
2025/04/10
タイトル iTrust新興国株式|米相互関税発表、注目すべき新興国株と投資戦略 タグ
日付
2025/03/13
タイトル iTrust新興国株式|トランプ2.0下での新興国株式投資 ~アラブ首長国連邦(UAE)と南アフリカの注目点 タグ
日付
2025/03/07
タイトル iTrust新興国株式|メキシコ追加関税発動下での新興国株投資戦略 タグ
日付
2024/12/20
タイトル iTrust新興国株式|トランプ2.0下で注目すべき新興国株式は? タグ
日付
2024/12/09
タイトル iTrust新興国株式|「働きざかりに」に着目すると 株価パフォーマンスは好調な結果になるとみる タグ
日付
2024/09/06
タイトル iTrust新興国株式|新興国の労働人口増加国の株式に注目する理由 タグ
日付
2024/08/16
タイトル iTrust新興国株式|新興国の労働人口増加国の株式市場見通し タグ
日付
2024/06/28
タイトル iTrust新興国株式|インドだけじゃない!良質な経済成長の原動力を有する労働人口増加国に注目 タグ
日付
2024/06/25
タイトル 新興国市場:メキシコ初の女性大統領~選挙戦の後の株価調整は中長期的な投資機会とみる タグ
日付
2024/06/24
タイトル iTrust新興国株式|米国金利低下で新興国の労働人口増加国株式に注目 タグ
日付
2024/06/04
タイトル iTrust新興国株式|米中対立や地政学リスクの高まりで、 メキシコ、ブラジル株式に投資機会到来か タグ
日付
2024/04/26
タイトル iTrust新興国株式|商品価格上昇継続か?恩恵を受ける新興国株は? タグ
日付
2024/04/05
タイトル iTrust新興国株式|良好な労働人口増加国株式のパフォーマンス タグ
日付
2024/02/22
タイトル iTrust新興国株式|中東・イスラム経済圏のハブ、UAEと中東の魅力 タグ
日付
2024/01/25
タイトル iTrust新興国株式|割安な新興国の労働人口増加国株式 タグ
日付
2024/01/19
タイトル iTrust新興国株式|2050年に世界最大の人口を擁する経済圏になると予想されるアフリカの中心国、南アフリカに注目 タグ
日付
2023/12/14
タイトル iTrust新興国株式|世界において、高まる「インド」の影響力 タグ
日付
2023/12/08
タイトル iTrust新興国株式|米国の輸入先、中国首位脱落、メキシコが1位に タグ
日付
2023/07/04
タイトル iTrust新興国株式|成長が期待される新興国の労働人口増加国投資~旺盛な消費拡大が経済や株価をけん引 タグ
日付
2023/05/30
タイトル iTrust新興国株式|新興国と先進国の経済成長率格差拡大は、 新興国株式に追い風か? タグ
日付
2023/05/12
タイトル iTrust新興国株式|成長が期待される新興国の労働人口増加国投資米国株投資から次の一手として期待か タグ
日付
2022/09/05
タイトル iTrust新興国株式|相対的に堅調な株価推移となった、新興国の労働人口増加国 タグ
日付
2022/06/15
タイトル iTrust新興国株式|年初来、底堅いパフォーマンスが続く タグ
日付
2022/03/25
タイトル iTrust新興国株式|資源価格上昇が追い風に タグ
日付
2022/02/22
タイトル iTrust新興国株式|2022年年初来、相対的に堅調なパフォーマンス タグ
日付
2021/09/22
タイトル 「労働人口増加国」に注目した、ユニークな新興国株式ファンド タグ
日付
2021/01/28
タイトル 中長期的な成長期待に加えて、世界経済の回復の恩恵を享受 タグ
日付
2020/06/16
タイトル 新興国株式への長期投資のすすめ タグ
もっと見る